• ¿Quiénes somos?
  • Contacto
  • Suscripciones
miércoles, abril 29, 2026
  • Iniciar sesión
Gaceta del Sur
  • Política
  • Economía
  • Seguridad
  • Justicia
  • Opinión
  • Más
    • Sociedad
    • Educación
    • País
    • Mundo
    • Salud
      • Coronavirus
    • Deportes
    • Tecnología
Sin resultados
Ver todos los resultados
Gaceta del Sur
  • Política
  • Economía
  • Seguridad
  • Justicia
  • Opinión
  • Más
    • Sociedad
    • Educación
    • País
    • Mundo
    • Salud
      • Coronavirus
    • Deportes
    • Tecnología
Sin resultados
Ver todos los resultados
Gaceta del Sur
Sin resultados
Ver todos los resultados
PUBLICIDAD
Gaceta del Sur Mundo

Nuevo estudio revela sorprendentes hallazgos sobre las canas y su origen

por Redacción GDS
25 de mayo de 2023 | 08:01 |
en Mundo, Salud
A A
Nuevo estudio revela sorprendentes hallazgos sobre las canas y su origen
FacebookTwitterWhatsAppTelegramCódigo QR

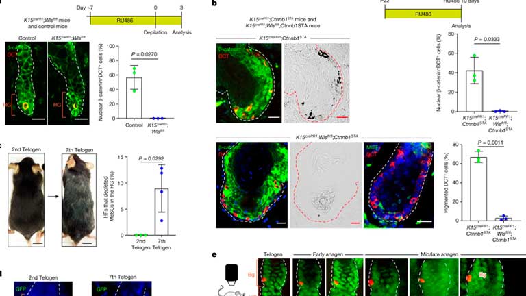
Un equipo de investigación liderado por Qi Sun, de la Escuela de Salud Pública de Harvard, en Cambridge, Massachusetts, ha realizado un estudio revolucionario que arroja luz sobre las causas de la aparición de las canas. Contradiciendo las creencias del pasado, este estudio, publicado en la revista Nature, ha revelado nuevas razones detrás de la presencia de las canas y plantea preguntas sobre la posibilidad de eliminarlas por completo.

Durante mucho tiempo se creyó que el envejecimiento prematuro de las células madre que generan los melanocitos era la causa principal de las canas. Sin embargo, los hallazgos recientes en ratones han desafiado esta noción. Según el estudio, los melanocitos del folículo piloso, una vez diferenciados, tienen la capacidad de revertir su estado a células madre. Durante el proceso de envejecimiento, se produce una acumulación masiva de células madre revertidas que no logran migrar de regreso a su ubicación correcta y quedan atrapadas en un estado latente, sin contribuir a la producción de nuevos melanocitos.

Este descubrimiento sugiere un nuevo modelo de comprensión en el que la desdiferenciación celular desempeña un papel crucial en el mantenimiento de las células madre. Es un nivel de plasticidad celular que hasta ahora era desconocido en células sanas, y podría ser clave para comprender las causas y los tratamientos potenciales de las canas.

PUBLICIDAD

Qi Sun, el líder del equipo de investigación, comentó sobre los hallazgos: «Estos resultados desafían nuestra comprensión previa de las canas y abren nuevas perspectivas en el campo de la investigación capilar. Nuestro estudio sugiere que la acumulación de células madre revertidas podría ser un factor determinante en el proceso de envejecimiento del cabello».

Si bien este estudio se ha realizado en ratones, los investigadores esperan que estos hallazgos puedan ser aplicables a los seres humanos. Sin embargo, aún se necesitan más investigaciones para comprender completamente las implicaciones y desarrollar posibles tratamientos que puedan prevenir o revertir las canas.

Te puedeInteresar

Irán impone “peaje petrolero” en Ormuz: hasta $2 millones por cruce

Tregua en Medio Oriente: Trump frena ataques y condiciona la paz a Irán

Aunque el fenómeno de las canas es parte natural del envejecimiento, este estudio nos acerca a una comprensión más profunda de los procesos celulares involucrados. Quizás en el futuro, estos avances científicos nos permitan encontrar formas de mantener el cabello con su pigmentación original durante más tiempo.

🔊 Escuchar noticia
Pulse para escuchar la noticia completa
Tags: Ciencia
Compartir189Tweet118EnviarCompartirQR

Noticias Relacionadas

El bloqueo impuesto por Irán en el estrecho de Ormuz redujo un 97% el tránsito de buques y disparó el petróleo Brent a 110-111 dólares por barril

Irán impone “peaje petrolero” en Ormuz: hasta $2 millones por cruce

Una medida sin precedentes sacude el comercio global: Irán comenzó a cobrar un “peaje obligatorio” a los buques que cruzan...

Donald Trump | Evan Vucci/AP

Tregua en Medio Oriente: Trump frena ataques y condiciona la paz a Irán

El presidente de Estados Unidos, Donald Trump, sorprendió al mundo al anunciar un alto el fuego temporal de dos semanas...

Misión Artemis II

¿Cuánto gana realmente un astronauta al año?

El salario de los astronautas de la NASA en 2026 vuelve a encender el debate global: altos ingresos, pero sin...

Más noticias

SECCIONES DE NOTICIAS

  • Política
  • Economía
  • Seguridad
  • Sociedad
  • Justicia
  • Educación
  • País
  • Opinión
  • Salud
    • Coronavirus
  • Deportes
  • Mundo
  • Tecnología
PUBLICIDAD

LO MÁS LEÍDO

  • Foto archivo: El Diario

    Alarma en educación: más de 12 mil estudiantes desaparecen del sistema en La Paz

    619 compartidos
    Compartir 248 Tweet 155
  • Exfuncionario sancionado del Banco Unión ejerce cargo de Director del Banco Central de Bolivia

    530 compartidos
    Compartir 212 Tweet 133
  • Unión Europea celebra llegada de 228.000 dosis de vacunas del mecanismo COVAX a Bolivia

    476 compartidos
    Compartir 190 Tweet 119
  • La pareja que cayó de edificio en Santa Cruz, fueron participantes de «Calle 7»

    811 compartidos
    Compartir 324 Tweet 203
  • Grupos paramilitares del MAS reprimieron con violencia a manifestantes

    488 compartidos
    Compartir 195 Tweet 122
PUBLICIDAD
Gaceta del Sur

Somos un medio de comunicación digital en Bolivia comprometido con la verdad y la actualidad. Nos guiamos por principios periodísticos sólidos y nos dedicamos a la investigación rigurosa, convencidos de que al difundir la verdad, contribuimos a la construcción de un mundo más justo y mejor informado.

Licencia Creative Commons
Esta obra está bajo una Licencia Creative Commons Atribución 4.0 Internacional.

NUESTROS PRINCIPIOS

  • ✓ El respeto a la verdad.
  • ✓ Estar abierto a la investigación de los hechos.
  • ✓ Perseguir la objetividad aunque se sepa inaccesible.
  • ✓ Contrastar los datos con cuantas fuentes periodísticas sean precisas.
  • ✓ Diferenciar con claridad entre información y opinión.
  • ✓ Enfrentar, cuando existan, las versiones sobre un hecho.
  • ✓ Respeto a la presunción de inocencia.
  • ✓ Rectificación de las informaciones erróneas.

SECCIONES

  • Política
  • Economía
  • País
  • Seguridad
  • Justicia
  • Sociedad
  • Educación
  • Salud
  • Coronavirus
  • Deportes
  • Mundo
  • Opinión
  • Tecnología

SUSCRIPCIONES

Únete a otros 197.223 suscriptores para recibir actualizaciones diarias directamente en tu bandeja de entrada.



* Odiamos el spam como tú.

  • Portada
  • ¿Quiénes somos?
  • Contacto
  • Suscripciones
  • Política y Privacidad
  • Términos y condiciones

© 2025 Gaceta del Sur - Todos los derechos reservados

Sin resultados
Ver todos los resultados
  • Política
  • Economía
  • Seguridad
  • Sociedad
  • Justicia
  • Educación
  • País
  • Opinión
  • Salud
    • Coronavirus
  • Deportes
  • Mundo
  • Tecnología

© 2025 Gaceta del Sur - Todos los derechos reservados

Bienvenido nuevamente!

Inicie sesión en su cuenta

Olvidó su contraseña?

Recupere su contraseña

Ingrese su nombre de usuario o dirección de correo electrónico para restablecer su contraseña.

Iniciar sesión